Cosmetics New Raw Material Filing and Registration
As stipulated by regulations, natural or artificial raw materials used in cosmetics for the first time in China are classified as new cosmetic raw materials.
On June 29, 2020, the State Council of the People’s Republic of China issued the Regulations on the Supervision and Administration of Cosmetics (effective January 1, 2021), which introduced a risk-based classification system for cosmetic raw materials. New cosmetic raw materials posing higher risks are subject to registration management, while others are subject to filing management.
New cosmetic raw materials with functions such as antisepsis, sun protection, coloring, hair coloring, freckle removal, or whitening must be registered with the pharmaceutical regulatory department under the State Council before use. Other new cosmetic raw materials shall be filed with the same department prior to adoption.
The applicant is responsible for the authenticity and scientific validity of the submitted materials.
The state implements a safety monitoring system for registered new raw materials. The safety monitoring period lasts for three years, starting from the date when cosmetics containing the new raw materials are first registered or filed.
Within this three-year period, the registrant of the new raw materials must submit an annual report to the State Council’s drug regulatory department on the usage and safety of the new raw materials. The department will revoke the registration or filing of any new cosmetic raw materials found to have safety issues.
New cosmetic raw materials that experience no safety problems within three years shall be included in the Inventory of Existing Cosmetic Ingredients published by the State Council’s drug regulatory department. Until such inclusion, registered and filed new cosmetic raw materials shall continue to be managed as new raw materials.
Legal Basis
Regulations on the Supervision and Administration of Cosmetics
Measures for the Administration of Registration and Filing of Cosmetics
Provisions on the Management of Registration and Filing Information of New Cosmetic Raw Materials
Technical Guidelines for Safety Assessment of Cosmetics (2021 Edition)
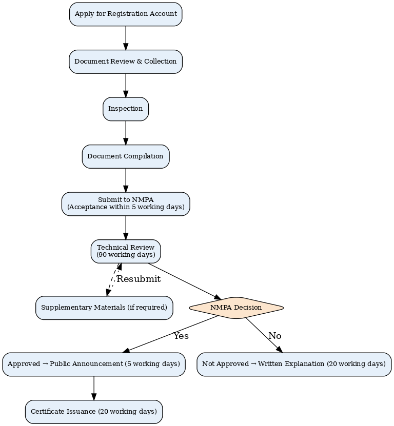
New Raw Material Registration Process
Registration process:
Filing process:
Qualification of the Applicant
A registrant of new cosmetic raw materials shall meet the following basic requirements:
Possess a safety risk monitoring and evaluation system suitable for new raw materials.
If the registrant is an overseas enterprise, it shall appoint an enterprise legal person within China as the domestic responsible person. The domestic responsible person shall fulfill the following obligations:
(1) Handle the registration and filing of new cosmetic raw materials in the name of the registrant;
(2) Assist the registrant in conducting safety monitoring and reporting of new cosmetic raw materials;
(3) Assist the registrant in implementing recalls of new cosmetic raw materials;
(4) Assume corresponding quality and safety responsibilities for new cosmetic raw materials released in the domestic market, in accordance with the agreement with the registrant;
(5) Cooperate with the supervision and inspection activities of the drug regulatory department.
Materials Required for Registration or Filing
Name, address, and contact information of the registration applicant and the domestic responsible person;
Development report of the new raw materials;
Research data on the preparation process, stability, and quality control standards of the new raw materials;
Safety assessment data of the new raw materials.
Support:138Multilingual website & 138Enterprise mailbox